Name Three Factors That Influence Our Enjoyment of Foods
Substantiate each choice with an example from the laboratory experience. While there are six determinants there are three larger categories of influences on.
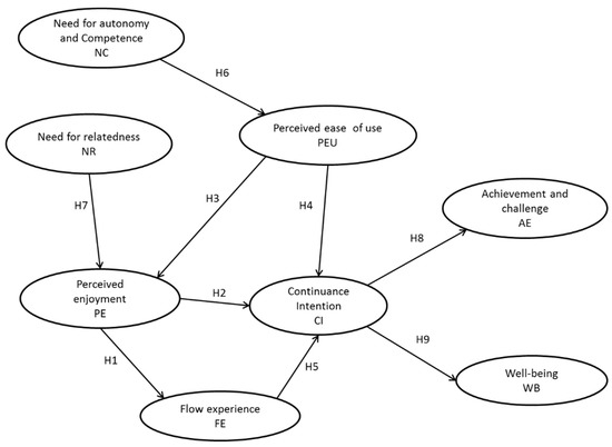
Information Free Full Text Role Of Personalization In Continuous Use Intention Of Mobile News Apps In India Extending The Utaut2 Model Html
Name the three factors that influence our appreciation for food substantiate with an example.
. Many children and adults think that food behaviors are driven primarily by feelings of hunger and satiety. While we know that our food choices determine how healthy our diet is what and how much we eat is determined by other factors as well. We smell food even before we see it or taste it.
Describe the cellular makeup and arrangement of a taste bud. Factors affecting food choice 1 Factors affecting food choice quiz and answersdocx. The tongue is the sensory organ which has numerous receptors for determining the taste of the food.
Current economic situation poverty. While all trendy new diets have good intentions they often miss the mark for the majority of users. The three factors that influence our enjoyment of foods are as follows.
Cellular makeup of a taste bud consists of three major types of specialized epithelial cells. This makes hunger the downfall of many dieters as they reach for sweet or salty foods which may not be the healthiest choices. Each taste bud is specific for one of the 5 basic taste sensations which includes salty sour bitter sweet and savour.
Dietary behaviours thought to contribute to childhood obesity include appetitive traits such as. Making the right choicedocx. Etiquette and rituals may determine how food is consumed.
People and places activitydocx. EXPAND ON YOUR EXPLANATION AND CHOICES BY EXPLAINING WHY A COLD GREASY HAMBURGER IS UNAPPETIZING TO MOST PEOPLE. Here are five factors that will influence the success of your clients diet.
The good news is that many of the. However back to the question whats causing you to eat more than you realizeI have found food ingredients encourage you to consume more food than you realize. Economic Factors The amount of money we have influences our purchases.
High subjective reward experienced when eating liked foods. It seems like there is a new diet created every month. Eating habits may include full meals a few times a day or having short snacks many times a day or having a combination of these.
Food safety and hygiene. Gustatory cells basal cells and supporting cells. Ten Factors That Affect an Older Adults Nutrition.
Bitterness perception however is not affected by hunger. Seafood is now more widely included in American diets a fact that has resulted in decreasing numbers of fish that are available close to shore. When asked how they make food choices many people say taste is a number one factor according to nutritionist Isobel R.
Eating for these reasons physical factors can result in us not only choosing the wrong types of food but also eating the wrong quantities of those foods. In this CNN article my nutrition colleague Lisa Drayer summarizes several lifestyle. Caffeine High Fructose Sugar Salt VinegarDairy Fats Spices Alcoholall encourage us to subconsciously eat more than we should.
Flavor aroma appearance and texture all work together to impact what you choose for your daily meals and snacks. Older adults may not get all the nutrients and sustenance they need due to a variety of physical psychological and situational factors. Which of the factors chosen is most important.
Name three factors that influence our enjoyment of foods. Availability of food demographical areas Convenience. For example large portion sizes food prices the placement of food items in stores and promotional strategies to market foods all affect our dietary decisions on a daily basis.
That is not the case in other countries. Although food is becoming more expensive in the United States there is enough food. Name three factors that influence our enjoyment of foods.
Empelature substantiation Substantiate your choice with an example from Which of the factors chosen is most important. This may affect their ability to judge food based on its nutritional or otherwise qualities and their enjoyment of certain foods could be impaired. High responsiveness to external food cues.
In my book Finally Full Finally Slim I discuss various lifestyle factors that can greatly affect both the qualityand quantityof our diets. Hunger affects how food tastes by making hungry people more sensitive to sweetness and saltiness. The reason being there are many factors that influence a successful diet.
Consumers with a high income can afford to spend money on luxury foods - like prawns or fillet steak. However in the current food environment there are numerous other factors that influence eating behaviors and make it difficult for children to. Homemade vs ready mealdocx.
WE ARE ATTRACTED TO THE SMELL MAKING US WANT TO EAT SOMETHING EVEN IF WE ARE NOT HUNGRY. And preferences for energy-dense. Difficulty in matching the intake of energy to needs a behaviour known as low responsiveness to internal satiety signals.
Why we eat more or less and what we eat is determined by a number of personal social psychological environmental cultural religious and even political factors sometimes. The taste of the food is one of the several factors that have its influence on the. Substantiate each choice with an example from the laboratory experience.
Planning and preparing nutritious meals becomes increasingly difficult with advancing age. EUFIC or the European Food Information Council based in Brussels Belgium has studied and determined the key influencing factors with regard to food choice. What Are Four Things That Can Affect Food Choices.
Hearing Being able to hear the sounds of food contributes to the enjoyment of eating not just the crackle and crunch as we eat but also the sizzle and spit of the cooking process. Name three factors that influence your appreciation of food Substantiate each choice with an example from the lab experience. Food skills and cooking.
Pdf Factors Determining The Behavioral Intention Of Using Food Delivery Apps During Covid 19 Pandemics
Pdf Barriers To A Healthy Lifestyle From Individuals To Public Policy An Ecological Perspective
Pdf Exploring The Satisfaction And Dissatisfaction Factors Derived From Food And Beverage Services Of Thermal Hotels
Pdf What Are The Factors That Most Affect Service Quality In Fast Food Restaurants
Sustainability Free Full Text Factors Affecting The Acceptance Of Online Learning Among The Urban Poor A Case Study Of Malaysia Html
Sustainability Free Full Text Factors That Influence Virtual Tourism Holistic Image The Moderating Role Of Sense Of Presence Html
Information Free Full Text Role Of Personalization In Continuous Use Intention Of Mobile News Apps In India Extending The Utaut2 Model Html
Pdf Halal Friendly Tourism And Factors Influencing Halal Tourism
Nutrients July 2021 Browse Articles
Pdf Factors Determining The Behavioral Intention Of Using Food Delivery Apps During Covid 19 Pandemics
Pdf The Formulation And Evaluation Of Culinary Success Factors Csfs That Determine The Palatability Of Food
Food And Beverage Items And Groups And Reliabilities Of The Responses Download Table
Ijerph Free Full Text Proposing A Tam Sdt Based Model To Examine The User Acceptance Of Massively Multiplayer Online Games Html
Pdf Twenty Years Of The Food Cravings Questionnaires A Comprehensive Review
Sustainability Free Full Text The Development And Validation Of A Scale To Measure University Teachers Attitude Towards Ethical Use Of Information Technology For A Sustainable Education Html


Comments
Post a Comment